北京医保公共服务平台|职工异地就医备案申请
2026-4-28
在北京参保的职工朋友,长期驻外、异地居住、跨省就医不用愁!异地就医直接结算的第一步,就是先办好异地就医备案。今天手把手教你,在北京医保公共服务平台线上办理职工异地就医备案申请,足不出户、几分钟完成,就医报销更省心。
北京医保公共服务平台网址
北京医保公共服务平台网址:https://ybfw.ybj.beijing.gov.cn/#/Index

北京医保公共服务平台
职工异地就医备案申请
具体流程
1.点击菜单栏的【我要办】模块,选择【职工异地就医备案申请】功能

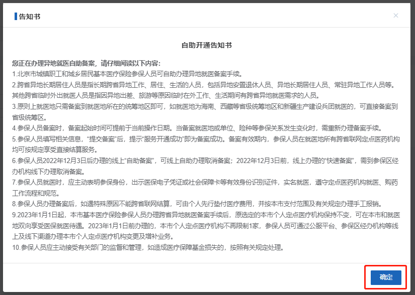
2.查看《自助开通告知书》,点击【确定】按钮

3.输入【异地就医备案信息】,点击【提交】按钮

4.查看《基本医疗保险跨省异地就医备案个人承诺书》,勾选“已阅知并同意参保地规定的承诺事项,提供情况属实,原意接受信息共享查询核验,承担相关法律责任。”,点击【确定】按钮

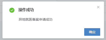
5.查看反馈结果


关联文章